Article sur l’effet neuroprotecteur des immunoglobulines polyvalentes sur des modèles murins de NPIC

Mohamad MROUE, Aurore DANIGO, Claire DEMIOT et d’autres membres de l’UR20218 en collaboration avec Flavien BESSAGUET du laboratoire MITOVASC d’Angers ont publié un article intitulé « Neuroprotective effect of polyvalent immunoglobulins on mouse models of chemotherapy-induced peripheral neuropathy » dans le journal Pharmaceutics.

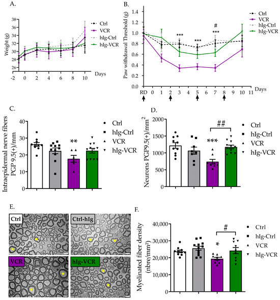
Dans cet article a été étudié l’effet préventif des Ig humaines dans deux modèles murins de neuropathies périphériques induites par la chimiothérapie : le modèle vincristine et le modèle oxaliplatine.

L’apparition de la NPIC et les effets des Ig humaines ont été évalués par plusieurs tests fonctionnels, mais aussi par des analyses morphologiques des nerfs sensoriels.

De plus, afin d’évaluer l’effet des IgH sur la cytotoxicité de la chimiothérapie, des tests de viabilités ont été effectués en utilisant les igH combinées à des agents anticancéreux sur des lignées cellulaires cancéreuses humaines.

Cette exploration a permis de conclure que les IgH constituent une thérapie prometteuse pour prévenir l’apparition des NPIC et potentialiseraient l’effet de la chimiothérapie sur le cancer, renforçant ainsi l’intérêt des IgH dans la gestion des NPIC.

Retrouver l’article en suivant ce lien.

Affiliation des auteurs :
– UR20218 NeurIT, Université de Limoges, F-87025 Limoges, France
– Laboratoire MITOVASC, INSERM 1083 CNRS 6015, CarMe Team, Université d’Angers, F-49045 Angers, France
– Centre de Référence NNerf, Service de Neurologie, Chu de Limoges, F-87042 Limoges, France
– Service de Pathologie, CHU de Limoges, F-87042 Limoges, France
– Service de Biochimie et de Génétique Moléculaire, CHU de Limoges, F-87042 Limoges, France
– Service de Cytogénétique, génétique médicale et biologie de la reproduction, CHU de Limoges, F-87042 Limoges, France
– UTTEP87, CHU de Limoges, F-87042 Limoges, France

⇒ Contact : Claire DEMIOT

Institut OmegaHealth
Campus Marcland - 2, rue du docteur Marcland
87025 Limoges - France
Tél. +33 (5) 05 55 43 58 00
université ouverte 
source de réussites